费米-狄拉克统计
费米-狄拉克统计(英語:),简称费米统计或 FD 统计,是统计力学中描述由大量满足泡利不相容原理的费米子组成的系统中粒子分处不同量子态的统计规律。该统计规律的命名源于恩里科·费米和保罗·狄拉克,他们分别独立地发现了该统计律。不过费米在数据定义比狄拉克稍早。[1][2]
费米–狄拉克统计的适用对象是热平衡的费米子 (自旋量子数为半奇数的粒子)。此外,应用此统计规律的前提是系统中各粒子间相互作用可忽略不计。如此便可用粒子在不同定态的分布状况来描述大量微观粒子组成的宏观系统。不同的粒子分处不同能态,这点对系统许多性质会产生影响。自旋量子数为 1/2 的电子是费米–狄拉克统计最普遍的应用对象。费米–狄拉克统计是统计力学的重要组成部分,它利用了量子力学的一些原理。
概述
| 状态1 | 状态2 | 状态3 |
|---|---|---|
| A | A | |
| A | A | |
| A | A |
根据量子力学,费米子为自旋为半奇数的粒子,其本征波函数反对称,在费米子的某一个能级上,最多只能容纳一个粒子。因而符合费米–狄拉克统计分布的粒子,当他们处于某一分布(“某一分布”指这样一种状态:即在能量为的能级上同时有个粒子存在着,不难想象,当从宏观观察体系能量一定的时候,从微观角度观察体系可能有很多种不同的分布状态,而且在这些不同的分布状态中,总有一些状态出现的几率特别的大,而其中出现几率最大的分布状态被称为最可几分布)时,体系总状态数为:
费米–狄拉克统计的最可几分布的数学表达式为:
由于费米-狄拉克统计在数学处理上非常困难,因此在处理实际问题时经常引入一些近似条件,使费米-狄拉克统计退化成为经典的麦克斯韦-玻尔兹曼统计。此外,对于玻色子,也有对应的玻色-爱因斯坦统计予以处理。
历史
1926年发现费米–狄拉克统计之前,要理解电子的某些性质尚较为困难。例如,在常温下,未施加电流的金属内部的热容比施加电流的金属少了大约100倍。此外,在常温下给金属施加一强电场,将造成场致电子发射()现象,从而产生电流流经金属。研究发现,这个电流与温度几乎无关。当时的理论难以解释这个现象。[3]
当时,由于人们主要根据的是经典静电学理论,因此在诸如金属电子理论等方面遇到的困难,无法得到令人满意的解答。他们认为,金属中所有电子都是等效的。也就是说,金属中的每个电子都以相同的程度对金属的热量做出贡献(这个量是波尔兹曼常数的一次项)。上述问题一直困扰着科学家,直到费米–狄拉克统计的发现,才得到较好地解释。
1926年,恩里科·费米、保罗·狄拉克各自独立地在发表了有关这一统计规律的两篇学术论文。[1][2]另有来源显示,P·乔丹()在1925年也对这项统计规律进行了研究,他称之为“泡利统计”,不过他并未及时地发表他的研究成果。[4]狄拉克称此项研究是费米完成的,他称之为“费米统计”,并将对应的粒子称为“费米子”。
1926年,拉尔夫·福勒在描述恒星向白矮星的转变过程中,首次应用了费米–狄拉克统计的原理。[5]1927年,阿诺·索末菲将费米–狄拉克统计应用到他对于金属电子的研究中。[6]1928年,福勒和L·W·诺德汉()在场致电子发射的研究中,也采用了这一统计规律。[7]直至今日,费米–狄拉克统计仍然是物理学的一个重要部分。
费米–狄拉克分布
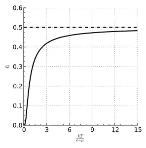
根据费米–狄拉克分布,给定费米子组成的系统中处于量子态上的平均粒子数可以通过下面的式子计算:[8]
其中是波尔兹曼常数,为绝对温度(热力学温标),为量子态上单个粒子的能量,是化学势。当时,化学势就是系统的费米能。半导体中电子的费米能,也被被称为费米能级。[9][10]
要应用费米–狄拉克统计,系统必须满足一定的条件:系统的费米子数量必须足够大,以至于再加入一个费米子所引起化学势的变化可以忽略不计。[11]由于费米–狄拉克统计的推导过程中利用了泡利不相容原理,即单个量子态上最多能有一个粒子,这样的结果就是某个量子态上的平均量子数满足。[12]


平均粒子数和温度的关系(当)
粒子的能量分布

前面的章节叙述了给定费米子系统在不同量子态上的分布,一个量子态上最多只能具有一个费米子。利用费米–狄拉克统计,还可以获得费米子系统不同能量值上的分布情况,这与分析量子态的原理略有不同,因为可能出现多个定态具有同一能量值,即出现所谓的简并能量态情况。
将费米–狄拉克统计中某个量子态上的平均粒子数与简并度(即能量值为的量子态数)相乘,就可以得到能量为的平均费米子数。[14]
当时,可能出现。导致这个现象的原因前面提到过,即具有同一个能量值的粒子可能处于不同的定态,也就是说完全可能出现多个粒子处于同一能量值。
当一个系统的能量是准连续()的,定义其单位体积内单位能量域的量子态数为状态密度。[14],单位能量域的平均费米子数为
这里被称为费米函数,它与前面用来表达量子态上粒子数分布的函数具有相同的形式。[15]
故
量子范畴和经典范畴
如果经典范畴中涉及的位移、动量之间的关系还远未达到不确定性原理所设定的极限,通常可以采用麦克斯韦-玻尔兹曼统计来代替费米–狄拉克统计,这样做可以简化数学计算的难度。如果粒子平均间距远大于粒子的平均物质波波长,就可以采用上述经典范畴的处理方式。[16]
对于常温(约300开尔文)下金属中的电子,由于,因此该系统远离经典范畴。这是因为电子质量较小,并且在金属中聚集程度较高。这样,为了分析金属中的传导电子,必须采用费米–狄拉克统计。[16]
由恒星演变而来的白矮星,是另一个不属于经典范畴、必须采用费米–狄拉克统计的例子。尽管白矮星的温度很高(其表面温度通常能达到10,000开尔文[17]),但是它内部高度聚集的电子和每个电子的低质量,使得处理这问题必须采用费米–狄拉克统计,而不能用经典的波尔兹曼统计近似处理。[5]
参考文献
- Fermi, Enrico. . Rendiconti Lincei. 1926, 3: 145–9 (意大利语)., translated as Zannoni, Alberto (transl.). . 1999-12-14. arXiv:cond-mat/9912229
|class=被忽略 (帮助). - Dirac, Paul A. M. . Proceedings of the Royal Society, Series A. 1926, 112 (762): 661–77. Bibcode:1926RSPSA.112..661D. JSTOR 94692. doi:10.1098/rspa.1926.0133.
- Kittel, Charles. 4th. New York: John Wiley & Sons. 1971: 249-250. ISBN 0-471-14286-7. OCLC 300039591.
- . Science-Week (Chicago). 2000-05-19, 4 (20) [2009-01-20]. OCLC 43626035. (原始内容存档于2009-04-11).
- Fowler, Ralph H. . Monthly Notices of the Royal Astronomical Society. December 1926, 87: 114–22. Bibcode:1926MNRAS..87..114F.
- Sommerfeld, Arnold. . Naturwissenschaften. 1927-10-14, 15 (41): 824–32. Bibcode:1927NW.....15..825S. doi:10.1007/BF01505083.
- Fowler, Ralph H.; Nordheim, Lothar W. (PDF). Proceedings of the Royal Society A. 1928-05-01, 119 (781): 173–81. Bibcode:1928RSPSA.119..173F. JSTOR 95023. doi:10.1098/rspa.1928.0091.
- Reif, F. . McGraw–Hill. 1965: 341. ISBN 978-0-07-051800-1.
- Blakemore, J. S. . Dover. 2002: 11. ISBN 978-0-486-49502-6.
- Kittel, Charles; Kroemer, Herbert. 2nd. San Francisco: W. H. Freeman. 1980: 357. ISBN 978-0-7167-1088-2.
- Reif, F. . McGraw–Hill. 1965: 340–2. ISBN 978-0-07-051800-1.
- 值得注意的是同时也是量子态被粒子占据的概率,由于一个量子态最多同时被一个粒子占据因此有。
- Kittel, Charles. 4th. New York: John Wiley & Sons. 1971: 245, Figs. 4 and 5. ISBN 0-471-14286-7. OCLC 300039591.
- Leighton, Robert B. . McGraw-Hill. 1959: 340. ISBN 978-0-07-037130-9.
Note that in Eq. (1), and correspond respectively to and in this article. See also Eq. (32) on p. 339. - Reif, F. . McGraw–Hill. 1965: 389. ISBN 978-0-07-051800-1.
- Reif, F. . McGraw–Hill. 1965: 246–8. ISBN 978-0-07-051800-1.
- Mukai, Koji; Jim Lochner. . NASA's Imagine the Universe. NASA Goddard Space Flight Center. 1997. (原始内容存档于2009-01-20).