GNU构建系统
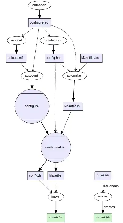
所谓GNU构建系统(GNU Build System)主要是指通过autoconf、automake和libtool这三个工具构建出来的软件结构体系,又名Autotools。通常和GNU make、gettext以及GCC一起配套使用。这个软件结构体系也是所有GNU项目的打包方式。
此打包方式的优点在于项目的可移植性,当程序本身不包含与硬件架构有关的代码时,可以直接将源码包复制到另一台计算机上,通过简单的./configure、make和make install三步骤完成程序的配置,编译和安装(第三步通常需要 root 权限)。Sourceforge上提供了官方的使用教程[1]。
參看
參考文獻
- . [2011-09-04]. (原始内容存档于2010-12-01) (英语).
This article is issued from Wikipedia. The text is licensed under Creative Commons - Attribution - Sharealike. Additional terms may apply for the media files.
